Inflammatory diseases in the offspring from mothers food additive consumption during pregnancy

A study conducted in mice by scientists reveal that maternal consumption of dietary emulsifiers can have a negative impact on the gut microbiota of their offspring. These microbiota alterations are thought to significantly increase their risk of developing chronic inflammatory gut disorders and obesity in adulthood.
The harmful transgenerational effects of maternal consumption of emulsifiers on the health of offspring highlight the need for additional research in humans on the impact of direct exposure to emulsifiers during early childhood. These findings were published in the journal Nature Communications.
Emulsifiers are food additives commonly used to improve the texture and shelf life of processed foods, such as dairy products, baked goods, ice creams, and also some powdered baby formulas. But little is known about their impact on human health, especially the intestinal microbiota.
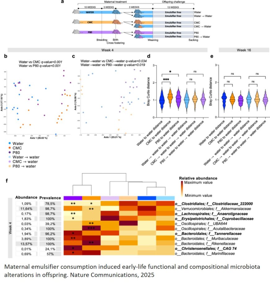
In a study, the scientists exposed female mice to commonly used emulsifiers (carboxymethyl cellulose (E466) and polysorbate 80 (E433)) for ten weeks before gestation, then throughout pregnancy and lactation. They then analyzed the impact on the intestinal microbiota of their direct offspring, who themselves had never consumed these emulsifiers.
Results show that the offspring of mothers exposed to emulsifiers had significant alterations to their gut microbiota from the first weeks of life, the period during which the mother transmits part of her microbiota through close contact.
These alterations included an increase in flagellated bacteria, known to activate the immune system and trigger an inflammatory response, as well as a higher level of bacteria coming into closer contact with the gut mucosa.
The scientists observed that this bacterial "encroachment" results in the premature closure of certain passages in the gut which normally allow bacterial fragments to cross the mucosa so that they can be recognized by the immune system and build the body's tolerance towards its gut microbiota.
In the offspring of mothers exposed to emulsifying agents, these passages close earlier than in the offspring of non-exposed mothers, disrupting communication between the microbiota and the immune system. In adulthood, such disruption leads to an exacerbated immune response and chronic inflammation, significantly increasing susceptibility to inflammatory gut disorders and obesity.
The study therefore establishes a link in mice between early alterations to their microbiota – even in the absence of direct consumption of emulsifiers – and increased susceptibility to chronic conditions such as obesity and inflammatory gut disorders over the long term.
"It is crucial for us to develop a better understanding of how what we eat can influence future generations’ health. These findings highlight how important it is to regulate the use of food additives, especially in powdered baby formulas, which often contain such additives and are consumed at a critical moment for microbiota establishment. We want to continue this research with clinical trials to study mother-to-infant microbiota transmission, both in cases of maternal nutrition with or without food additives and in cases of infants directly exposed to these substances in baby formula," comments the last author of the study.