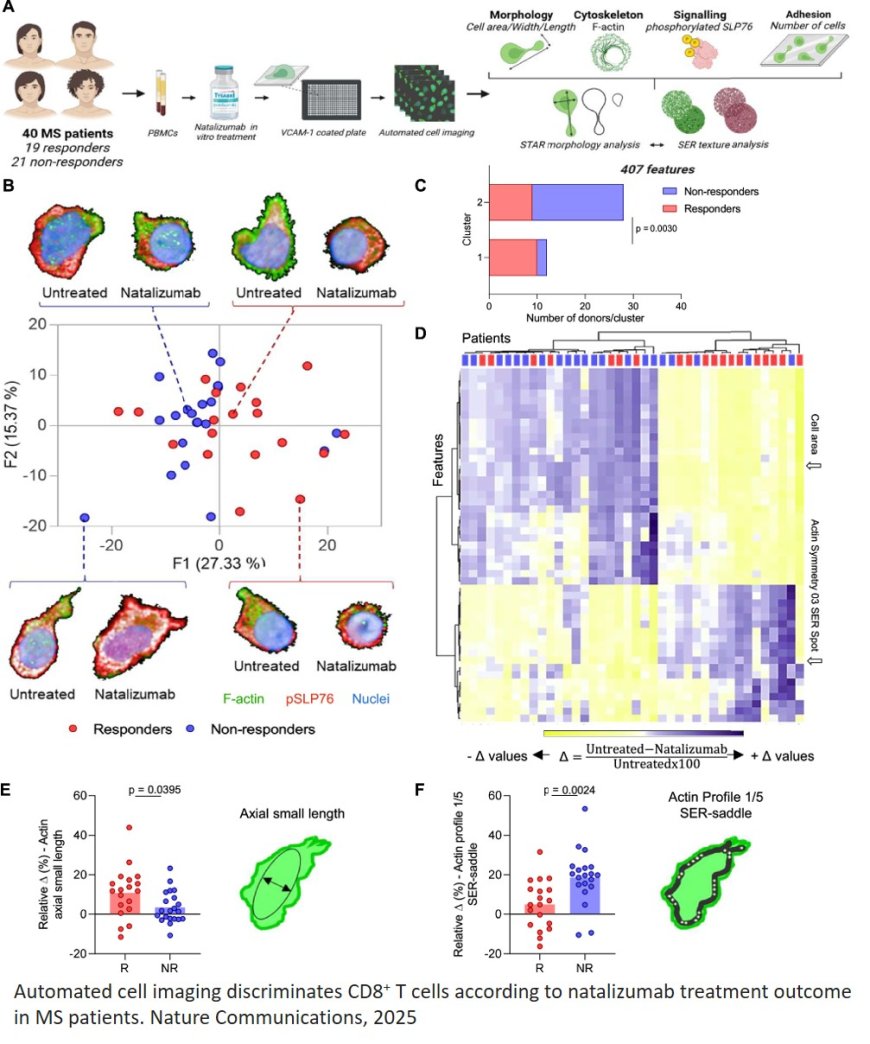
In vitro morphological profiling of T cells predicts clinical response to natalizumab therapy in patients with multiple sclerosis
Join our subscribers list to get the latest news, updates and special offers directly in your inbox

